Diy Ms Filter Voor In Pendaal Synthforum Synthesizer Diy Electronics Circuit Electronics Basics
MS This page contains patches and sound banks for MS (part of the Korg Legacy Collection) by Korg Originally part of the first Korg Legacy Collection and later the Korg Legacy Collection Analog Edition 07; the forum's search engine doesn't do the best job of searching for filters by clone type, but using this modular grid & this article about filter clones, i came up with these 5 possible clones, not counting the studio electronics MS boomstar which sounded really interesting and very different from their yamahtari" sound
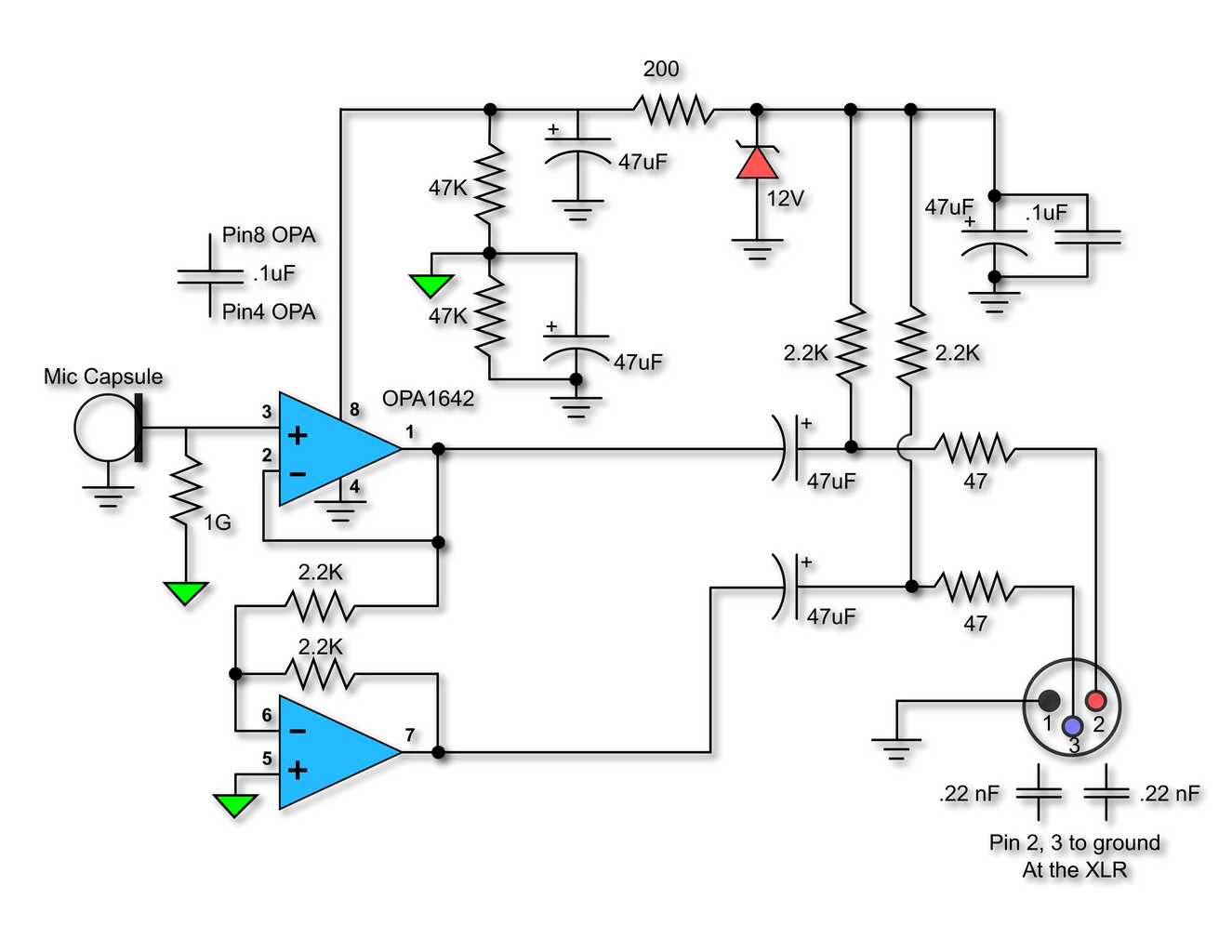
Ms 20 filter schematic
Ms 20 filter schematic-There are 2778 circuit schematics available The Last circuit was added on Saturday, Please note some adblockers will suppress the schematics as well as the advertisement so please disable if the schematic list is empty Filter schematics by description MS Filter – LMNC layout Layout I used Only stripboard without wiring Version with HPF switch schematic it is based off of – from schmitzbits Found this, seems useful to compare schematic with layout After writing this post I had to build another one 😆 Share this
Ms Fs Monophonic Synthesizer Korg Usa
In the MS, the filter section was implemented as a pair of filters in series, with a 6dB/oct HPF followed by a 12dB/oct LPF As I understand it, the two filters were "tuned" variants of the same design This pair worked as a unit to create the classic MS sound I appreciate that this is a different thing to providing an MSstyle filterStihl MS 361 Parts List Diagrams Manual Stihl MS 361 Parts List for the Stihl chainsaw Find Stihl MS361 parts and part numbers with this PDF manualThe parts list (IPL) manual has diagrams in exploded view and accurate information in a parts breakdown schematic for the MS 361 chainsawView free page images or download a full PDF that you can print or view on all suitableThis adaptation of the filter used first in Korg's MS synth for AE modular offers control knobs for cutoff frequency, resonance and CV attenuator Two signal inputs for different signal levels control the "drive" of the module
Circuit Diagram (1) Circuit Diagram (2) Front View Of Printed Circuit Board KLM127 Front View Of Printed Circuit Board KLM128c Parts List Block Diagram Adjustment Procedure NEW closeup photos of MS boards courtesy of Joris FavieThough the others may sound "truer" to the original MS VCF sound, I find this circuit much more exciting Each module consists of two identical voltage controlled filters Each VCF is completely independent of the other (except for the RIGHT FM 1 jack, which is makeandbreak connected to the LEFT VCF FM 1 jack)Korg MS Filter (Korg 35) Schematic?
Ms 20 filter schematicのギャラリー
各画像をクリックすると、ダウンロードまたは拡大表示できます
![]() | ![]() | |
![]() | ![]() | |
![]() | ![]() | ![]() |
「Ms 20 filter schematic」の画像ギャラリー、詳細は各画像をクリックしてください。
![]() | ||
![]() | ![]() | |
![]() | ![]() | |
「Ms 20 filter schematic」の画像ギャラリー、詳細は各画像をクリックしてください。
![]() | ||
![]() | ![]() | |
「Ms 20 filter schematic」の画像ギャラリー、詳細は各画像をクリックしてください。
![]() | ![]() | |
![]() | ![]() | |
![]() | ![]() | |
「Ms 20 filter schematic」の画像ギャラリー、詳細は各画像をクリックしてください。
![]() | ![]() | |
![]() | ![]() | |
![]() | ![]() | |
「Ms 20 filter schematic」の画像ギャラリー、詳細は各画像をクリックしてください。
![]() | ![]() | ![]() |
![]() | ![]() | |
![]() | ![]() | |
「Ms 20 filter schematic」の画像ギャラリー、詳細は各画像をクリックしてください。
![]() | ![]() | |
![]() | ![]() | |
![]() | ![]() | |
「Ms 20 filter schematic」の画像ギャラリー、詳細は各画像をクリックしてください。
![]() | ||
![]() | ![]() | ![]() |
![]() | ![]() | ![]() |
「Ms 20 filter schematic」の画像ギャラリー、詳細は各画像をクリックしてください。
![]() | ![]() | |
![]() | ![]() | ![]() |
![]() | ![]() | ![]() |
「Ms 20 filter schematic」の画像ギャラリー、詳細は各画像をクリックしてください。
![]() | ![]() | ![]() |
![]() | ![]() | ![]() |
![]() | ![]() | ![]() |
「Ms 20 filter schematic」の画像ギャラリー、詳細は各画像をクリックしてください。
![]() | ![]() | ![]() |
![]() | ![]() | ![]() |
![]() | ||
「Ms 20 filter schematic」の画像ギャラリー、詳細は各画像をクリックしてください。
![]() | ![]() | ![]() |
![]() | ![]() |
Filters And Features The MS had two VCOs and a dual filter a highpassintolowpass design not dissimilar to the "Traveler" circuit in some of their prior instruments The filters provided howling, edgy resonance, which would quickly come to define the instrument's overall sonic signature It provided a number of means of user interactionThe MS is now available individually As the original manufacturer, Korg is uniquely qualified to recreate our vintage analog
Incoming Term: ms 20 filter schematic, korg ms-20 filter schematic,













































































0 件のコメント:
コメントを投稿